Wärmepreise
Der Wärmepreis variiert je nach Region stark. Für die Berechnungen nehmen wir Wärmepreise von ca. CHF 0,09 pro kWh (9 Rp./kWh) an. Folgende Berechnung zeigt den potenziellen Ertrag für die Wärme. Mit diesem Ertrag ist nie zu rechnen, da nie alle Wärme abgesetzt werden kann.
Leistung Tiefenwärmekraftwerk: 3 GWth = 3'000 MWth = 3'000'000 kWhth
Anzahl Stunden pro Jahr: 8'760 h/a
Totale produzierte Energie pro Jahr = Leistung x Zeit: 26'280'000'000 kWhth = 26'280'000 MWhth = 26.28 TWhth
Total potenzielle Erträge Wärme pro Jahr: CHF 2'365'200'000.- pro Jahr

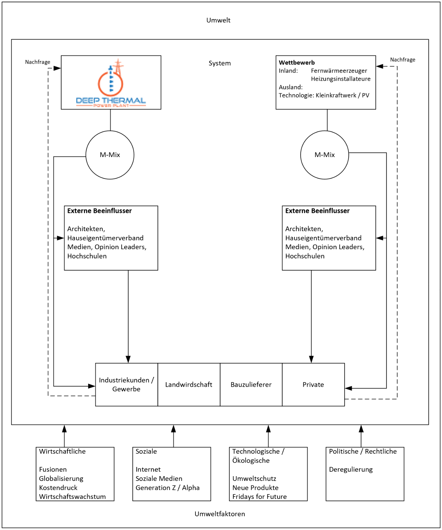
Marktmodell Wärme: Nach Kühn